The photos you provided may be used to improve Bing image processing services.
Privacy Policy
|
Terms of Use
Can't use this link. Check that your link starts with 'http://' or 'https://' to try again.
Unable to process this search. Please try a different image or keywords.
Try Visual Search
Search, identify objects and text, translate, or solve problems using an image
Drag one or more images here,
upload an image
or
open camera
Drop image anywhere to start your search
To use Visual Search, enable the camera in this browser
All
Images
Inspiration
Create
Collections
Videos
Maps
News
Shopping
More
Flights
Travel
Notebook
Top suggestions for Slew Rate Limiter Block MATLAB
Slew Limiter
Circuit
Dual
Slew Limiter
Slew Limiter
for Crawler Crane
Slew Limiter
Jib
Slew
Limit Crane
Slew Limiter
Schematics
Slew Rate Limiter Block
Diagram
Slew Limiter
Switch
Single Supply
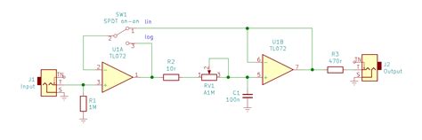
Slew Rate Limiter Circuit
Op-Amp
Limiter
Prolec Pme300sfw
Slew Limiter
Slew Rate Limiter
CMOS
Slew
Restrictor
MOS FET
Slew Rate Limiter
Slew Rate Limiter
Circuit Using MOS FET
Prolec
Slew Limiters
Motor Amp
Limiter
Slewing Angle
Limiter
Slew
Limit Protraction
Slew Rate
Equation
Slew Rate Limiter
Guitar Circuit JFET
Oscilloscope
Slew Rate
Excavator Slew
Restrictor
Slew
Limit Sensor
Precision Slew Limiter
Circuit Schematic
Harry Bissell Synthesizer
Slew Limiter
Slew
Detector Circuit
Amp Limiter
Electrical
Voltage Controlled
Slew
High and
Slew Limiters
Slew Rate
Filter
Audio Limiter
Circuit Schematic
Slew
Handle in Cranes
Slew Rate
Graph
Slew Rate
Circuit
Slew
Sensor
Op-Amp
Slew Limiter Circuit
Excavator with Height and
Slew Limiter
Slew
Limit Robway
Slew
Be
Slew Rate
Control Circuit
Slew
Waveform
Slew
Slew Limiter
Excavator
Slew Rate
Amplifier
Slew Rate Limiter
Circuit
Slew
Delay
Audio Limiter
Schematic
Slew
Boost Circuit
Slew
Restriction Crane
Explore more searches like Slew Rate Limiter Block MATLAB
Sliding
Window
Architecture
Diagram
Motorbike
Client-Side
Control
System
Block
Diagram
Low Pass
Filter
Simple
Diagram
System
Design
Autoplay all GIFs
Change autoplay and other image settings here
Autoplay all GIFs
Flip the switch to turn them on
Autoplay GIFs
Image size
All
Small
Medium
Large
Extra large
At least... *
Customized Width
x
Customized Height
px
Please enter a number for Width and Height
Color
All
Color only
Black & white
Type
All
Photograph
Clipart
Line drawing
Animated GIF
Transparent
Layout
All
Square
Wide
Tall
People
All
Just faces
Head & shoulders
Date
All
Past 24 hours
Past week
Past month
Past year
License
All
All Creative Commons
Public domain
Free to share and use
Free to share and use commercially
Free to modify, share, and use
Free to modify, share, and use commercially
Learn more
Clear filters
SafeSearch:
Moderate
Strict
Moderate (default)
Off
Filter
Slew Limiter
Circuit
Dual
Slew Limiter
Slew Limiter
for Crawler Crane
Slew Limiter
Jib
Slew
Limit Crane
Slew Limiter
Schematics
Slew Rate Limiter Block
Diagram
Slew Limiter
Switch
Single Supply
Slew Rate Limiter Circuit
Op-Amp
Limiter
Prolec Pme300sfw
Slew Limiter
Slew Rate Limiter
CMOS
Slew
Restrictor
MOS FET
Slew Rate Limiter
Slew Rate Limiter
Circuit Using MOS FET
Prolec
Slew Limiters
Motor Amp
Limiter
Slewing Angle
Limiter
Slew
Limit Protraction
Slew Rate
Equation
Slew Rate Limiter
Guitar Circuit JFET
Oscilloscope
Slew Rate
Excavator Slew
Restrictor
Slew
Limit Sensor
Precision Slew Limiter
Circuit Schematic
Harry Bissell Synthesizer
Slew Limiter
Slew
Detector Circuit
Amp Limiter
Electrical
Voltage Controlled
Slew
High and
Slew Limiters
Slew Rate
Filter
Audio Limiter
Circuit Schematic
Slew
Handle in Cranes
Slew Rate
Graph
Slew Rate
Circuit
Slew
Sensor
Op-Amp
Slew Limiter Circuit
Excavator with Height and
Slew Limiter
Slew
Limit Robway
Slew
Be
Slew Rate
Control Circuit
Slew
Waveform
Slew
Slew Limiter
Excavator
Slew Rate
Amplifier
Slew Rate Limiter
Circuit
Slew
Delay
Audio Limiter
Schematic
Slew
Boost Circuit
Slew
Restriction Crane
291×1024
befaco.org
Slew Limiter - Befaco
298×1120
befaco.org
Slew Limiter - Befaco
1200×600
github.com
GitHub - belllabsynth/Slew-Limiter: A KiCad project for a eurorack slew ...
1000×365
alperenakkuncu.wixsite.com
Slew Rate Limiter Stability Analysis
Related Products
RTX 2060
Nestjs
Rate Limiter Icon
980×480
alperenakkuncu.wixsite.com
Slew Rate Limiter Stability Analysis
3013×2012
benjiaomodular.com
Slew Limiter · benjiaomodular
3013×2012
benjiaomodular.com
Slew Limiter · benjiaomodular
800×480
benjiaomodular.com
Slew Limiter · benjiaomodular
981×653
benjiaomodular.com
Slew Limiter · benjiaomodular
2245×1587
benjiaomodular.com
Slew Limiter · benjiaomodular
516×736
applied-acoustics.com
AAS Multiphonics C…
1200×1201
midcentury-modular.com
Triple Slew Limiter — MidCentury Modular
1324×444
midcentury-modular.com
Triple Slew Limiter — MidCentury Modular
Explore more searches like
Slew
Rate Limiter
Block MATLAB
Sliding Window
Architecture Diagram
Motorbike
Client-Side
Control System
Block Diagram
Low Pass Filter
Simple Diagram
System Design
415×219
midcentury-modular.com
Triple Slew Limiter — MidCentury Modular
485×251
midcentury-modular.com
Triple Slew Limiter — MidCentury Modular
534×800
modularsynthesizers.nl
Slew Limiter | Modularsynthe…
800×600
docs.orthogonaldevices.com
Slew Limiter - docs @ O|D
819×223
dsp-weimich.com
Slew Rate Limiter and C Code. Possible speed of the input signal.
442×138
dsp-weimich.com
Slew Rate Limiter and C Code. Possible speed of the input signal.
546×138
dsp-weimich.com
Slew Rate Limiter and C Code. Possible speed of the input signal.
596×136
dsp-weimich.com
Slew Rate Limiter and C Code. Possible speed of the input signal.
417×64
dsp-weimich.com
Slew Rate Limiter and C Code. Possible speed of the input signal.
420×67
dsp-weimich.com
Slew Rate Limiter and C Code. Possible speed of the input signal.
160×20
Northwestern University
Rate Limiter (Simulink Refe…
109×25
Northwestern University
Rate Limiter (Simulink Refe…
150×39
Northwestern University
Rate Limiter (Simulink Refe…
376×193
Northwestern University
Rate Limiter (Simulink Reference)
39×27
Northwestern University
Rate Limiter (Simulink Refe…
45×38
MathWorks
Rate Limiter - Limit rate of ch…
720×413
ResearchGate
1: General block diagram of the proposed slew-rate enhancem…
698×437
electrical4u.com
Slew Rate: What is it? (Formula, Units & How To Measure It) | Electrical4U
2184×1756
in.mathworks.com
Protect Components During Fault Using Current Limiter Block - M…
800×550
in.mathworks.com
Protect Components During Fault Using Current Limiter Block - MATLAB ...
560×420
in.mathworks.com
Protect Components During Fault Using Current Limiter Block - MAT…
638×638
ResearchGate
Slew-rate control circuit. | Download Scientific Diagr…
Some results have been hidden because they may be inaccessible to you.
Show inaccessible results
Report an inappropriate content
Please select one of the options below.
Not Relevant
Offensive
Adult
Child Sexual Abuse
Feedback