The photos you provided may be used to improve Bing image processing services.
Privacy Policy
|
Terms of Use
Can't use this link. Check that your link starts with 'http://' or 'https://' to try again.
Unable to process this search. Please try a different image or keywords.
Try Visual Search
Search, identify objects and text, translate, or solve problems using an image
Drag one or more images here,
upload an image
or
open camera
Drop images here to start your search
To use Visual Search, enable the camera in this browser
All
Search
Images
Inspiration
Create
Collections
Videos
Maps
News
More
Shopping
Flights
Travel
Notebook
Top suggestions for XPath Dataset
XPath
Cheat Sheet
XPath
Syntax
XPath
Text
XML
XPath
XPath
Axis
XPath
Expression
XPath
Locator
XPath
Basic
XPath
Writing
XPath
Query
XPath
Selenium Cheat Sheet
XPath
Java
XPath
Format
Following
XPath
XPath
Python
XPath
Formula
Contains
XPath
Siblings
XPath
Relative
XPath
Access
XPath
XPath
Examples
Оси
XPath
XPath
Child
XPath
Table
XPath
Meaning
CSS
XPath
XPath
Types
Path
X
XPath
Sample
XPath
Structure
XPath
Tutorial
Following-Sibling
XPath
How to Find
XPath
XPath
Chart
XPath
Generator
XPath
For Dummies
XPath
Logo
XQuery and
XPath
XPath
Icon
Absolute XPath
Example
XPath
Starts With
XPath
Reviewer
Functions in
XPath
XPath
Cheat Sheet PDF
XPath
in HTML
Period
XPath
XPath
with Index
XPath
Struktur
Мем
XPath
XPath
CSS Selector
Explore more searches like XPath Dataset
How
Find
Query
Examples
Parent
Element
CSS Cheat
Sheet
Cheat Sheet
PDF
Injection
Icon
Syntax
Examples
iOS
App
Visual
Studio
Selenium
Example
Using
Text
CSS
Selectors
Injection
Attack
HTML
Full
What Is
Selenium
How
Write
XML
Notepad
Cheat Sheet
For
Cheat
Sheet
Selector Cheat
Sheet
Web Drivers for
Selenium
Expression Cheat
Sheet
SAP
ABAP
图标
Dataset
XSLT
Sélénium
Icon
Checker
XML
Download
Reverse
Query
HTML
Grandchild
Pattern
Meaning
First
Logo
People interested in XPath Dataset also searched for
XML
Example
Query
Meaning
SQL
vs
Selenium
WebDriver
Exercise
APA
Itu
ID
XPath
Book
Following-Sibling
Locators
Selenium
Write
Scrapy
Class
Tutorial
Find
Autoplay all GIFs
Change autoplay and other image settings here
Autoplay all GIFs
Flip the switch to turn them on
Autoplay GIFs
Image size
All
Small
Medium
Large
Extra large
At least... *
Customized Width
x
Customized Height
px
Please enter a number for Width and Height
Color
All
Color only
Black & white
Type
All
Photograph
Clipart
Line drawing
Animated GIF
Transparent
Layout
All
Square
Wide
Tall
People
All
Just faces
Head & shoulders
Date
All
Past 24 hours
Past week
Past month
Past year
License
All
All Creative Commons
Public domain
Free to share and use
Free to share and use commercially
Free to modify, share, and use
Free to modify, share, and use commercially
Learn more
Clear filters
SafeSearch:
Moderate
Strict
Moderate (default)
Off
Filter
XPath
Cheat Sheet
XPath
Syntax
XPath
Text
XML
XPath
XPath
Axis
XPath
Expression
XPath
Locator
XPath
Basic
XPath
Writing
XPath
Query
XPath
Selenium Cheat Sheet
XPath
Java
XPath
Format
Following
XPath
XPath
Python
XPath
Formula
Contains
XPath
Siblings
XPath
Relative
XPath
Access
XPath
XPath
Examples
Оси
XPath
XPath
Child
XPath
Table
XPath
Meaning
CSS
XPath
XPath
Types
Path
X
XPath
Sample
XPath
Structure
XPath
Tutorial
Following-Sibling
XPath
How to Find
XPath
XPath
Chart
XPath
Generator
XPath
For Dummies
XPath
Logo
XQuery and
XPath
XPath
Icon
Absolute XPath
Example
XPath
Starts With
XPath
Reviewer
Functions in
XPath
XPath
Cheat Sheet PDF
XPath
in HTML
Period
XPath
XPath
with Index
XPath
Struktur
Мем
XPath
XPath
CSS Selector
850×673
researchgate.net
XPath Notation of DBLP dataset. | Download Scientific Diagram
788×606
liquid-technologies.com
XPath Introduction
1058×794
teic.github.io
What is XPath | XSLT-workshop
900×471
Devhints.io cheatsheets
Xpath cheatsheet
Related Products
XPath Book
Stickers
T-Shirt
2880×1440
fity.club
Xpath Quotes Creating Custom XPath Functions
600×536
support.transfrm.com
Using XPATH – Transformations Support
1024×768
slideserve.com
PPT - Introduction to Xpath PowerPoint Presentation, free download - ID ...
1400×809
hackernoon.com
Getting Your Way Around With Common XPath Methods | HackerNoon
908×802
World Wide Web Consortium
XQuery and XPath Data Model 3.1
1920×1080
SQL Shack
Taking a deeper dive into XPATH queries - SQL Shack
703×327
thedevnews.com
XPath Tutorial - The way to choose components in XPATH based mostly on ...
Explore more searches like
XPath
Dataset
How Find
Query Examples
Parent Element
CSS Cheat Sheet
Cheat Sheet PDF
Injection Icon
Syntax Examples
iOS App
Visual Studio
Selenium Example
Using Text
CSS Selectors
1320×770
dret.net
XML Path Language (XPath) ; Erik Wilde ; UC Berkeley School of Information
1006×865
interform400.com
Introduction to Xpath
822×430
it-s.com
How To Use XPath For Data Extraction - ITS
474×469
it-s.com
How To Use XPath For Data Extraction - ITS
1282×1050
it-s.com
How To Use XPath For Data Extraction - ITS
1400×788
it-s.com
How To Use XPath For Data Extraction - ITS
1080×608
residencestyle.com
XPath Tester: Techniques For Data Extraction » Residence Style
160×160
runoob.com
XPath 简介 | 菜鸟教程
850×1193
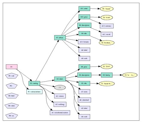
researchgate.net
The XPath data model for the exa…
850×638
researchgate.net
The XPath data model for the example fragment | Download Scientific Diagram
1216×912
moldstud.com
XPath 101: Mastering Data Extraction from XML Effectively | MoldStud
1440×900
rjmprogramming.com.au
XML Public Data Genericization XPath Tutorial | Robert James Metcalfe Blog
1302×532
bazhuayu.com
xpath获取方法-八爪鱼帮助中心
1450×272
zhuanlan.zhihu.com
常用的xpath - 知乎
1536×464
zhuanlan.zhihu.com
常用的xpath - 知乎
People interested in
XPath
Dataset
also searched for
XML Example
Query Meaning
SQL vs
Selenium WebDriver
Exercise
APA Itu
ID
XPath Book
Following-Sibling
Locators Selenium
Write
Scrapy
600×295
zhuanlan.zhihu.com
XML数据定位神器:详解XPath语法大全以及使用方法 - 知乎
1390×255
zhuanlan.zhihu.com
常用的xpath - 知乎
819×278
zhuanlan.zhihu.com
XML数据定位神器:详解XPath语法大全以及使用方法 - 知乎
818×164
zhuanlan.zhihu.com
XML数据定位神器:详解XPath语法大全以及使用方法 - 知乎
549×573
zhuanlan.zhihu.com
XML数据定位神器:详解XPath语 …
817×276
zhuanlan.zhihu.com
XML数据定位神器:详解XPath语法大全以及使用方法 - 知乎
600×342
zhuanlan.zhihu.com
xpath元素定位常用的5种方法(相对路径) - 知乎
1537×876
zhuanlan.zhihu.com
xpath元素定位常用的5种方法(相对路径) - 知乎
917×493
zhuanlan.zhihu.com
XPath攻略:从入门到精通,告别查找困难! - 知乎
Some results have been hidden because they may be inaccessible to you.
Show inaccessible results
Report an inappropriate content
Please select one of the options below.
Not Relevant
Offensive
Adult
Child Sexual Abuse
Feedback